

近年来,随着中医药养生保健知识的普及、我国居民消费理念的提升,药食同源产品越来越广泛地进入了消费者日常生活,中药大健康产业也迎来了迅速发展阶段,受到行业内外广泛关注。
2013年,国务院出台的《国务院关于促进健康服务业发展的若干意见》明确提出了“加强药食同用中药材的种植及产品研发与应用,开发适合当地环境和生活习惯的保健养生产品”。2016年,中共中央、国务院印发了《“健康中国2030”规划纲要》,提出要预防为主,倡导发展营养健康产业。近十年来,国家发布了多项政策规划支持行业发展。

(中国2013~2023年食用类中药大健康行业政策简要列表)
国家基本公共卫生服务在预防疾病和慢病管理等方面发挥着重要作用,很大程度上影响着居民的生活方式。部分医疗健康机构,目前已形成“医疗处方” +“健康处方”的“双处方”健康服务模式。即医师在开具一张医疗处方同时开具健康管理处方。
健康处方包括饮食、运动、情绪、提高健康的食品等,主要针对疲劳人群、饮酒人群、便秘人群、睡眠欠佳人群以及常见的亚健康状态人群等。

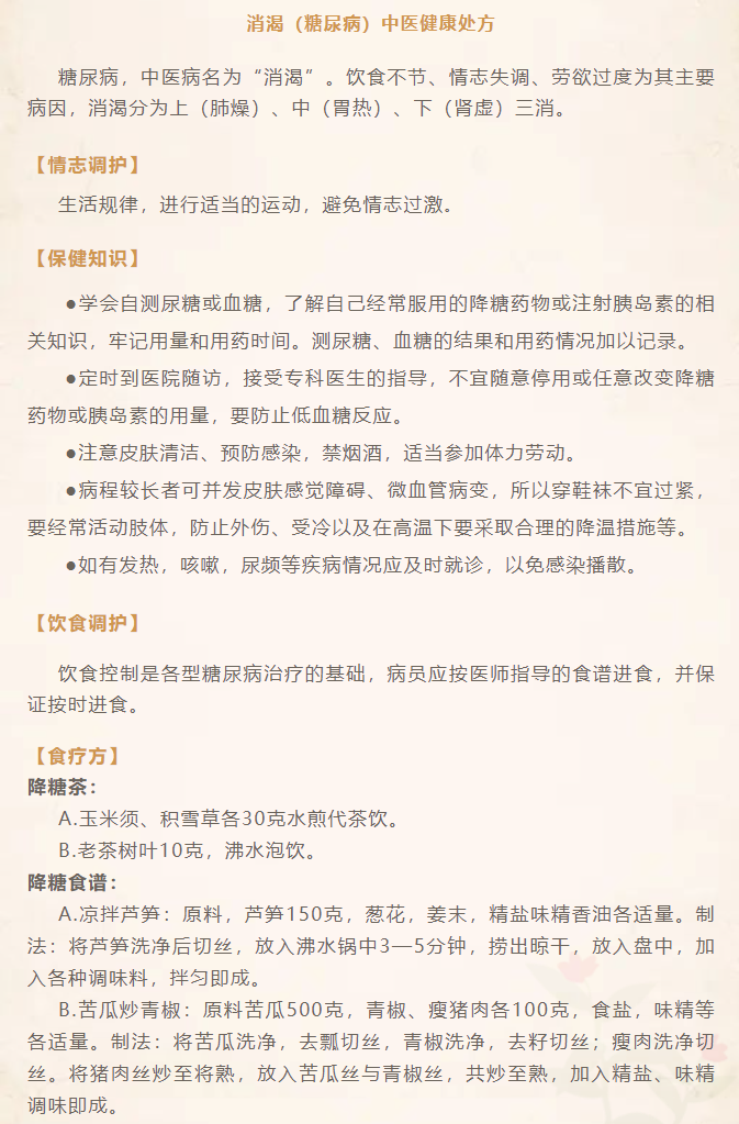
将传统食疗纳入健康处方可以看出国家认可中医传统食养,希望药食同源在慢病管理和养生领域发挥重大作用,服务健康中国建设。
为了方便慢性病患者的服用,食疗的另一个补充途径可以通过从人工提纯精制的食疗产品中直接补充。长春中医药大学附属医院的健康处方中使用的产品,具有长白山地域特色系列中医药健康产品,已形成了8个系列的治未病养生保健服务包,并已在全国多家治未病中心及社区进行示范应用。

(部分健康产品)
随着”双处方”医疗模式的推行,食疗产品选择性纳入报销范畴、亟待建立食疗物质评价规范以及研究开发食疗智能化系统成为药食同源的未来发展路径,在大量的相关政策引导下,药食同源将会成为下一个时代的主流健康方式。


诚邀合作
4000-666-070
总部地址:广州市白云区云城西路57号7层